全国免费服务热线:4008880273
帮助反馈
全国艺术类志愿填报系统
网页端
首页
选大学
查专业
看政策
模拟填报
智能填报
艺考小工具
首页
资讯详情
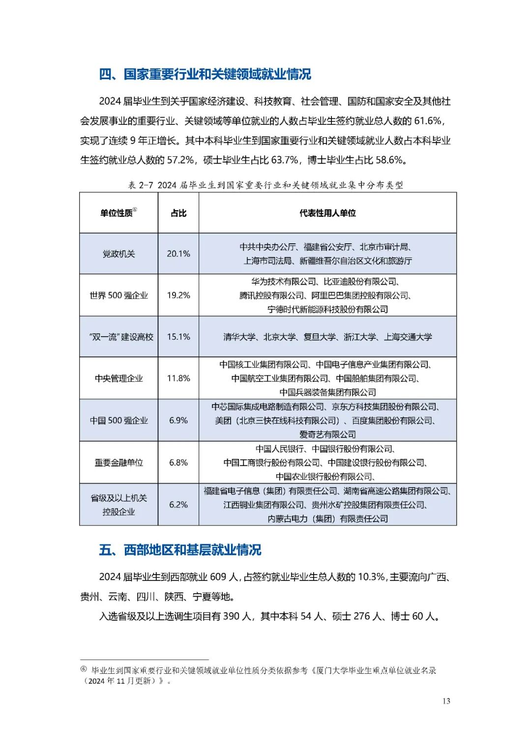
厦门大学2024年就业质量报告
就业质量报告
2025-05-24