
根据《教育部办公厅关于做好2026年普通高等学校部分特殊类型招生工作的通知》(教学厅〔2025〕7号)和《甘肃省高等学校招生委员会关于印发<甘肃省关于进一步加强和改进普通高等学校招生艺术类专业考试招生工作的实施方案>的通知》(甘招委发〔2023〕3号)精神和要求,结合我省实际,现就做好2026年甘肃省普通高等学校艺术类专业考试及招生工作有关事项通知如下:

01
报名与考试

艺术类专业考试分为甘肃省普通高等学校招生艺术类专业统一考试(含省际联考,以下简称“艺术统考”)、高校校考和戏曲类专业联考。艺术类考生须分别参加全国普通高校招生文化课考试和艺术统考。
艺术统考包括美术与设计类、书法类、音乐类(音乐表演-声乐)、音乐类(音乐教育-声乐)、音乐类(音乐表演-器乐)、音乐类(音乐教育-器乐)、播音与主持类、舞蹈类、表(导)演类(戏剧影视表演)、表(导)演类(戏剧影视导演)、表(导)演类(服装表演)等11个专业类别(以下简称“统考专业类别”)。
戏曲类专业实行省际联考,具体考试内容、报名时间、报名方式、考试时间、考试办法、录取原则以各联考组织院校公布为准。
(一)文化课考试报名
凡符合我省普通高校招生报名条件的考生,均可参加艺术类专业考试报名。报考艺术类专业的考生须先进行高考文化课考试报名,后参加艺术类专业考试报名,在高考文化课报名时专业类别须选择为“艺术(历史类)”或“艺术(物理类)”。艺术类考生高考文化课考试报名要求按照《甘肃省高等学校招生委员会关于做好2026年甘肃省普通高校招生报名工作的通知》(甘招委发〔2025〕23号)执行。
(二)艺术统考报名
艺术统考采用网上报名、网上缴费、网上考务安排、网上打印准考证等。
1.报名时间
2025年11月11日8:00至11月15日18:00(前期已专门发布公告)。
2.报名网址
甘肃省教育考试院网站(https://www.ganseea.cn或https://kw.ganseea.cn)。考生根据网站提示进行报名并在线缴费。报名时间截止后不再安排补报。网上报名缴费成功后随即开展各项考务安排,不参加考试不予退费。
3.注意事项
考生在网上报名时应选定报考统考专业类别,报名时间截止后不得修改所报专业类别。报名结束后,笔试考场座位、面试次序安排由计算机随机生成,与报名先后顺序无关。
考生可根据自身特长兼报多项统考专业类别,具体如下:
除美术与设计类和书法类,音乐类(声乐)和音乐类(器乐)不可兼报外,其余统考专业类别均可兼报。其中,音乐类(音乐表演)和音乐类(音乐教育)兼报、表(导)演类(戏剧影视表演)和表(导)演类(戏剧影视导演)兼报仅收取一次考试费,对重复考试科目,每位考生仅参加一次考试,考试后按《2026年甘肃省普通高等学校招生艺术类专业统一考试说明》向考生提供两个统考专业类别成绩;其他兼报按报考类别次数收取考试费,考生需参加多项考试。音乐类(音乐表演-器乐)和音乐类(音乐教育-器乐)兼报时,音乐教育主项乐器、演奏曲目须与音乐表演相同;音乐类(音乐表演-声乐)和音乐类(音乐教育-声乐)兼报时,音乐教育主项唱法和演唱曲目须与音乐表演相同。
(三)考试时间及地点
1.美术与设计类
考试时间为2025年12月6日至12月7日,地点在西北师范大学(甘肃省兰州市安宁区安宁东路967号,下同)。
2.书法类
考试时间为2025年12月7日上午,地点在西北师范大学。
3.播音与主持类
考试时间为2025年12月28日,地点在西北师范大学。
4.音乐类
笔试时间为2026年1月10日上午,面试时间为2026年1月17日至2026年1月21日,地点在西北师范大学。
5.舞蹈类
考试时间为2026年1月9日至1月11日,地点在西北民族大学(甘肃省兰州市城关区西北新村1号,下同)。
6.表(导)演类
表(导)演类(戏剧影视导演)笔试时间为2026年1月10日下午,表(导)演类(戏剧影视表演、戏剧影视导演)面试时间为2026年1月11日至1月15日,地点在西北师范大学。
表(导)演类(服装表演)考试时间为2026年1月13日至1月15日,地点在西北民族大学。
以上考试时间可能会根据各统考专业类别报考人数适当压缩或延长。艺术统考各类别笔试具体时间安排详见附件1,面试具体时间详见《准考证》。
(四)缴费
参加艺术统考的考生须按《甘肃省发展和改革委员会 甘肃省财政厅关于理顺和调整我省教育考试收费标准的通知》(甘发改价格〔2023〕523号)所规定的收费标准,在网上报名时向省教育考试院缴纳考试费。
(五)面试时间预约
自2026年起,实行考评分离的专业类别启用考生自主在线预约考试时间,预约网站为甘肃省国家教育考试综合管理平台(网址:https://kw.ganseea.cn)。预约时间截止后,未完成预约的考生将由系统随机安排考试时间。同一时间段内预约的考生,考试先后顺序由计算机随机生成。
各科类预约时间安排如下:
播音与主持类:2025年12月18日8:00至12月19日18:00;
表(导)演类(戏剧影视导演、戏剧影视表演、服装表演)、舞蹈类:2025年12月30日8:00至12月31日18:00;
音乐类:2026年1月7日8:00至1月8日18:00。
(六)打印准考证时间
美术与设计类、书法类:2025年12月1日8:00起;
播音与主持类:2025年12月23日8:00起;
舞蹈类:2026年1月4日8:00起;
音乐类:2026年1月5日8:00起;
表(导)演类(戏剧影视导演、戏剧影视表演):2026年1月5日8:00起;
表(导)演类(服装表演):2026年1月8日8:00起。
(七)其他事项
1.统考内容及分值
各统考专业类别的考试科目、内容、分值及要求等按照《关于印发<2026年甘肃省普通高等学校招生艺术类专业统一考试说明>的通知》(甘教考高〔2025〕26号)执行。
2.面试组织方式
播音与主持类、表(导)演类(戏剧影视表演、戏剧影视导演、服装表演)、音乐类和舞蹈类面试均采用“考评分离”方式组织。
3.统考合格线
根据教育部及甘肃省高等学校招生委员会相关要求,艺术统考结束后,由考试工作领导小组划定各统考专业类别合格线,与统考成绩同时公布,统考合格人数原则上不多于上一年度招生计划总数的2-4倍。
4.艺术统考与高校艺术专业归类
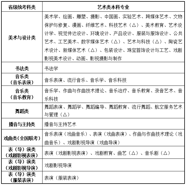
考生应根据自身特长及我省统考覆盖的高校艺术类专业,参照高校艺术类专业考试录取要求选择相应的统考专业类别,考生统考合格后方可参加相应专业校考(统考专业类别与艺术类本科专业对照表见附件2)。

02
艺术统考成绩适用范围

经批准可以组织校考的院校可使用我省统考成绩,也可在统考合格的考生中组织校考,其余省内外院校的本科、高职(专科)艺术类专业均应使用我省统考成绩。

03
艺术统考成绩公布、报送及管理

(一)成绩的报送与查询
各艺术类专业统考成绩数据库由各统考考点通过甘肃省国家教育考试综合管理平台上报甘肃省教育考试院,同时上报数据光盘存档。
甘肃省教育考试院根据考试工作进程,将在各类别考试、评卷、成绩校对等工作完成后,于2026年1月中旬陆续开通考生统考成绩网上查询功能,查询网站为甘肃省国家教育考试综合管理平台(网址:https://kw.ganseea.cn)。
(二)统考合格证发放
统考合格证由考生在成绩查询系统中下载并打印。
(三)成绩管理
各艺术统考考点院校要加强成绩的管理工作,确保成绩的准确、完整和规范。省教育考试院汇总艺术统考成绩后,按照甘肃省普通高校招生信息管理相关规定进行严格管理。
(四)成绩复核
考生如对本人成绩有异议,可在成绩公布5天内(逾期不予受理)向考点申请复核。申请复核的事项包括考生基本信息、是否为考生本人答卷(含答题卡、视频)、答卷扫描图像(视频)是否清晰完整、答卷是否有漏评(漏阅)、小题得分是否漏统(漏登)、各小题得分合成后是否与提供给考生的成绩一致等方面。成绩复核不重新评阅试卷,不重新对面试结果进行打分,评分标准、评分细则的宽严问题不在复查范围之内。考生不查看答卷和面试录像。

04
招生批次及志愿设置

(一)艺术类专业批次设置
我省普通高校艺术类专业招生设置本科提前批、本科批和高职(专科)批。
艺术类本科提前批安排学校为经批准可以组织校考并使用校考成绩录取的本科高校、使用戏曲类联考成绩录取的本科高校。
艺术类本科批安排学校为除艺术类本科提前批外,省内外使用我省艺术类专业统考成绩录取的本科高校。
艺术类高职(专科)批为使用我省统考成绩的省内外艺术高职(专科)批高校。
(二)艺术类专业志愿设置
艺术类本科提前批设置1个院校专业组志愿,每个院校专业组志愿设6个专业及1个专业服从调剂选项。
艺术类本科批、高职(专科)批实行平行志愿,设置30个院校专业组志愿,每个院校专业组志愿设6个专业及1个专业服从调剂选项。

05
计划编制

各高校要严格按照教育部有关规定编制艺术类专业招生计划。
我省艺术类专业来源计划编制不分物理类、历史类,统一按照艺术(不分科目类)公布。使用我省统考成绩的专业须分别按照统考专业类别,采用“院校专业组”方式编制招生计划,其中音乐类(声乐)可以按不区分唱法,也可按区分美声、民族、通俗、原生态等唱法编制计划;音乐类(器乐)可以按不区分乐器种类,也可按区分乐器种类编制计划;舞蹈类可以按不区分舞种,也可按区分中国舞、芭蕾舞、国际标准舞、现代舞、流行舞编制计划。专业考试成绩和文化课成绩要求相同的专业可编制在同一院校专业组。
经批准的相关院校艺术类专业可不编制分省计划,其余院校的艺术类专业均须编制分省来源计划。组织校考的高校招生计划与合格生源比例原则上应按1:4安排。

06
志愿填报

艺术类考生须根据《2026年甘肃省普通高等学校招生专业目录》和各招生院校公布的招生章程填报志愿。
(一)艺术类志愿填报分两段进行
第一阶段为艺术类本科提前批、本科批院校及专业志愿填报(以下简称“原始志愿”);第二阶段为艺术类高职(专科)批院校及专业志愿填报(以下简称“原始志愿”);志愿填报时间另行通知。
(二)征集志愿
艺术类本科提前批不征集志愿,艺术类本科批、高职(专科)批征集志愿1次,征集志愿的志愿设置与原始志愿相同。征集志愿结束后,原始志愿作废,按照最新征集志愿投档。
艺术类本科批、高职(专科)批均征集文化课成绩和专业考试成绩达到相应批次控制分数线且未被录取的考生。
征集志愿填报时间另行通知。
(三)其他要求
1.艺术类考生在填报志愿时,既可填报艺术类院校及专业,也可填报普通类院校及专业,但同时录取的批次只能选定一类填报,即艺术类本科各批次和普通类本科提前批只能选定一类填报;艺术类高职(专科)批和普通类高职(专科)提前批只能选定一类填报;艺术类本科各批次和普通类本科批、艺术类高职(专科)批和普通类高职(专科)批可以兼报。
2.参加艺术类专业统考的考生,既可以填报使用相应专业统考成绩的院校及专业,也可以填报校考合格的院校及专业。
3.考生未按要求填报志愿造成填报错误、漏填等情况,由考生自行承担后果。
4.考生在填报志愿前,须认真查阅拟填报院校的招生章程,要特别注意院校对高考文化课成绩、专业考试成绩及身体条件的要求,选择院校及专业时还要仔细阅读招生专业目录备注中的相关要求(器乐类考生尤其要注意对乐器种类的要求),结合本人实际,根据本人高考文化课成绩、专业考试成绩谨慎填报志愿,滑档或退档由考生本人负责。

07
录取

我省艺术类专业录取工作实行“院校负责,招办监督”的录取原则,当院校的录取原则与我省的投档原则不一致时,根据教育部相关规定,院校有职责执行“主管部门和有关省级招委会的补充规定或实施细则”,院校须按照我省投档原则,在已投档考生中依据本校录取原则择优录取,遗留问题由院校负责处理。
(一)录取分数线确定
1.使用艺术类校考成绩的院校本科专业
(1)文化课分数线。依据艺术类专业招生计划,参考普通类分数线划定,原则上不低于普通类本科批次录取控制分数线。对于在相关专业领域具有突出才能和表现的考生,高校可探索制定高考文化课成绩破格录取办法。破格录取办法须经学校党委常委会审议并报所在地省级教育行政部门备案,提前在学校考试招生办法中向社会公布。破格录取考生名单须经学校招生工作领导小组审议并报生源所在地省级招委会核准后在学校招生网站公示。
(2)专业课分数线。由招生学校依据本校招生章程确定。
2.使用我省艺术类统考成绩的院校及专业
使用我省艺术类统考成绩的艺术类专业分类别、分批次划定文化课和专业课分数线。
(1)文化课分数线。依据艺术类专业招生计划,参考普通类分数线的比例,分类别、分批次划定。其中播音与主持类本科专业文化课最低录取控制分数线原则上不低于普通类本科批次最低录取控制分数线,当划定分数线生源不足时,适当降低文化课要求,但不低于普通类本科批次最低录取控制分数线的75%。除播音与主持类外其他专业类别本科文化课最低录取控制分数线原则上不低于普通类本科批次最低录取控制分数线的75%,舞蹈类专业、表(导)演类的表演专业、音乐类的音乐表演专业当划定分数线生源不足时适当降低文化课成绩要求;艺术类高职(专科)批次文化课最低录取控制分数线不低于普通高职(专科)批次文化课录取最低控制分数线。
(2)专业课分数线。依据艺术类专业招生计划,分类别、分批次划定。
3.使用戏曲类联考成绩的院校及专业
(1)文化课分数线。依据戏曲类专业招生计划,参考普通类分数线的比例,分类别、分批次划定。
(2)专业课分数线。由招生学校依据本校招生章程确定。
(二)投档顺序
1.艺术类本科提前批使用校考成绩的志愿一次性投放校考合格且经我省备案(按规定时间在教育部艺术类专业交互系统中上报校考合格名单),相关统考专业课成绩合格的全部考生电子档案;使用统考成绩的原始志愿、征集志愿均一次性投放文化课分数线和专业课分数线“双上线”全部考生电子档案。
2.艺术类本科批、高职(专科)批的30个“院校专业组”及各批次的原始志愿、征集志愿均采用平行志愿投档规则,按照计划数的100%投放文化课分数线和专业课分数线“双上线”考生电子档案。
(三)平行志愿投档规则
艺术类本科批、高职(专科)批的统考专业类别,按照“分数优先,遵循志愿,一轮投档”的原则投档,即由高考文化课成绩和专业考试成绩按照一定比例折算后生成排序成绩,按排序成绩分类别从高分到低分排定位次,然后按位次优先的原则,根据考生平行志愿的自然顺序从前到后进行检索,一经检索到计划未满额的学校,即向该校投档。
播音与主持类排序成绩计算公式如下:
排序成绩=文化课成绩(不含政策性照顾加分)×70%+专业考试成绩÷300×750×30%,最终结果保留两位小数。
除播音与主持类外,其他专业类别排序成绩计算公式如下:
排序成绩=文化课成绩(不含政策性照顾加分)×50%+专业考试成绩÷300×750×50%,最终结果保留两位小数。
当排序成绩相同时,首先比较文化课成绩(不含政策性照顾加分)高低,再依次按考生语文数学两科之和、语文或数学单科最高成绩、外语单科成绩、首选科目单科成绩、再选科目单科最高成绩、再选科目单科次高成绩由高到低排序投档;如仍相同,比较考生志愿顺序,顺序在前者优先投档,志愿顺序相同则全部投档。
在正式投档前,甘肃省教育考试院根据公布的招生计划和学校报送的调档比例进行模拟投档,模拟投档后,学校根据生源情况提出调档比例,完成计划调整后进行正式投档。
(四)录取
1.院校接收考生档案后,必须在规定的时间内,按招生章程中规定的录取原则录取考生,并将未录考生档案及时退回,以便考生电子档案进行其他志愿的运转。
2.对投档比例等有特殊要求的院校,须根据其招生章程中的有关规定,在院校所在录取批次开档前提出书面申请,经甘肃省教育考试院审核批准后投档。
3.艺术类考生在参加艺术类专业投档时,不享受其他照顾性政策。

08
工作要求

艺术类专业考试招生是普通高考的重要组成部分,是选拔培养高素质艺术专业人才的重要途径。各地、各考点、有关高校要精心准备、周密部署,严格执行教育部和我省有关文件规定,加强政策权威解读,主动做好信息发布、考生提醒、咨询服务等工作,密切关注相关工作舆情动态,及时回应考生关切,确保艺术类考试招生工作安全平稳进行。
(一)切实加强考试的组织管理
成立2026年甘肃省普通高等学校艺术类专业统一考试领导小组,组长由省教育厅分管负责同志担任,副组长由省教育考试院主要(分管)负责同志和各考点分管负责同志担任,成员由省教育厅、省教育考试院、各考点相关职能处室负责同志担任,省教育考试院与考点院校职责分工详见附件2。各考点要成立专业考试工作领导小组,进一步加强组织领导,健全制度,严格程序,规范管理、强化监督,层层压实考点内有关部门工作责任,坚决杜绝简单下放、层层转交。各考点要制定并落实组考工作方案,明确考务组织、测试评分、监督管理、视频监控等关键岗位的职责和各工作环节要求;要针对可能出现的各种情况和突发事件,制定应急预案,确保在考试过程的各个环节都能快速反应、及时有效处置。
(二)切实加强考评人员选聘培训
要选聘政治素质好、工作责任心强、业务素质高、廉洁自律、身体健康的人员承担主考、监考、评委等考评工作。下列人员一律不得从事与组考相关的工作:有近亲属或利害关系人参加考试;参与相关专业考试辅导班工作或担任辅导课教师;参与或观摩指导演出、模拟考试或模拟评分等与高考艺术培训机构相关联的一切活动;单独或与他人合作开办了高考艺术类培训机构;以各种形式(货币、本人身份或亲朋好友名义、实物、知识产权、土地使用权、推荐学生等)入股高考艺术类培训机构或从高考艺术类培训机构分红的人员;涉嫌违纪违法正在接受专门机关审查尚未作出结论的;受处分期间或未满影响期限的。要加强考试工作人员业务培训,强化考试工作人员安全保密意识和遵纪守法意识,培训合格后,方可被聘任上岗。
考评人员要签订考试安全责任书,严格执行考评人员回避制度,凡与考生之间有亲属关系、指导关系及其他利害关系的考评人员,须在考前主动报告并申请回避;严格执行违规考评人员“黑名单”制度,对于隐瞒不报、弄虚作假或违规违纪的考评人员,按有关规定严肃处理,并列入“黑名单”,终身不得参与高校考试招生工作;各考点领导干部若其子女或其他亲属报考本考点组织实施的艺术类全省统考的,须向学校报备,并全程实行回避;考点高校及其内设院系、部门的教职工不得组织或参与考前辅导、应试培训;不得与社会培训机构或其他组织以任何方式开展前述活动,牟取不正当利益。对上述行为一经查实,将严肃处理相关责任人并对相关领导予以责任追究。
(三)切实加强考试过程管理
要加强考试过程和评分过程的监督管理,确保每个程序和环节按照规定执行到位;要强化考试安全和保密管理,加强从命题、制卷、运送、保管、分发到施考全过程以及考评人员名单的保密管理和监督;要加强考点装备建设,运用现代化管理技术和手段,对考生考试过程(包括评委工作情况)实行实时、全程视频监控;考评分离考点要按照相关文件要求做好考场建设;严把考试入口关,积极配备智能安检门,严防考生替考和携带手机等作弊工具入场。要加强考试服务工作,切实改善考试环境。对未上交的试题答卷、原始评分等纸质材料,考点要对原件保存或完整扫描后电子化保存;对面试等测试过程,要全程录音录像保存,保存材料要清晰可辨。
(四)切实加大违规行为查处力度
各考点要加强考生身份核查,杜绝替考、换卷等严重违规事件的发生;要加大考风考纪监察力度,设立举报箱、公布举报电话,严厉查处弄虚作假、徇私舞弊。艺术类专业省级统考为普通高校招生考试的重要组成部分,对在特殊类型考试招生中有违规违纪行为的考生、高校及有关工作人员,严格按照《国家教育考试违规处理办法》《普通高等学校招生违规行为处理暂行办法》《事业单位工作人员处分规定》《中华人民共和国公职人员政务处分法》等规定严肃处理,构成犯罪的,依法追究刑事责任(违规考生处理程序详见附件3)。各地和有关高校要严格遵守高校招生“十严禁”“30个不得”“八项基本要求”等纪律要求,确保艺术类专业考试招生公平公正。

09
联系方式

单 位:甘肃省教育考试院普通高校招生处
通信地址:甘肃省兰州市城关区雁宁路399号
邮政编码:730010
甘肃省教育考试院网址:https://www.ganseea.cn

2026年甘肃省普通高校招生艺术类专业统考
笔试时间安排表
一、美术与设计类(考试地点:西北师范大学)

二、书法类(考试地点:西北师范大学)

三、音乐类(考试地点:西北师范大学)

四、表(导)演类(戏剧影视导演)(考试地点:西北师范大学)


甘肃省普通高校招生艺术类统考专业类别
与艺术类本科专业对应表

注:1.以上专业包括中外合作办学专业
2.标记“△”的艺术类专业,相关招生高校可对应该专业统考,也可根据人才培养需要,跨科类科学确定该专业与其他统考科类的对应关系。

