全国免费服务热线:4008880273
帮助反馈
全国艺术类志愿填报系统
网页端
首页
选大学
查专业
看政策
模拟填报
智能填报
艺考小工具
首页
资讯详情
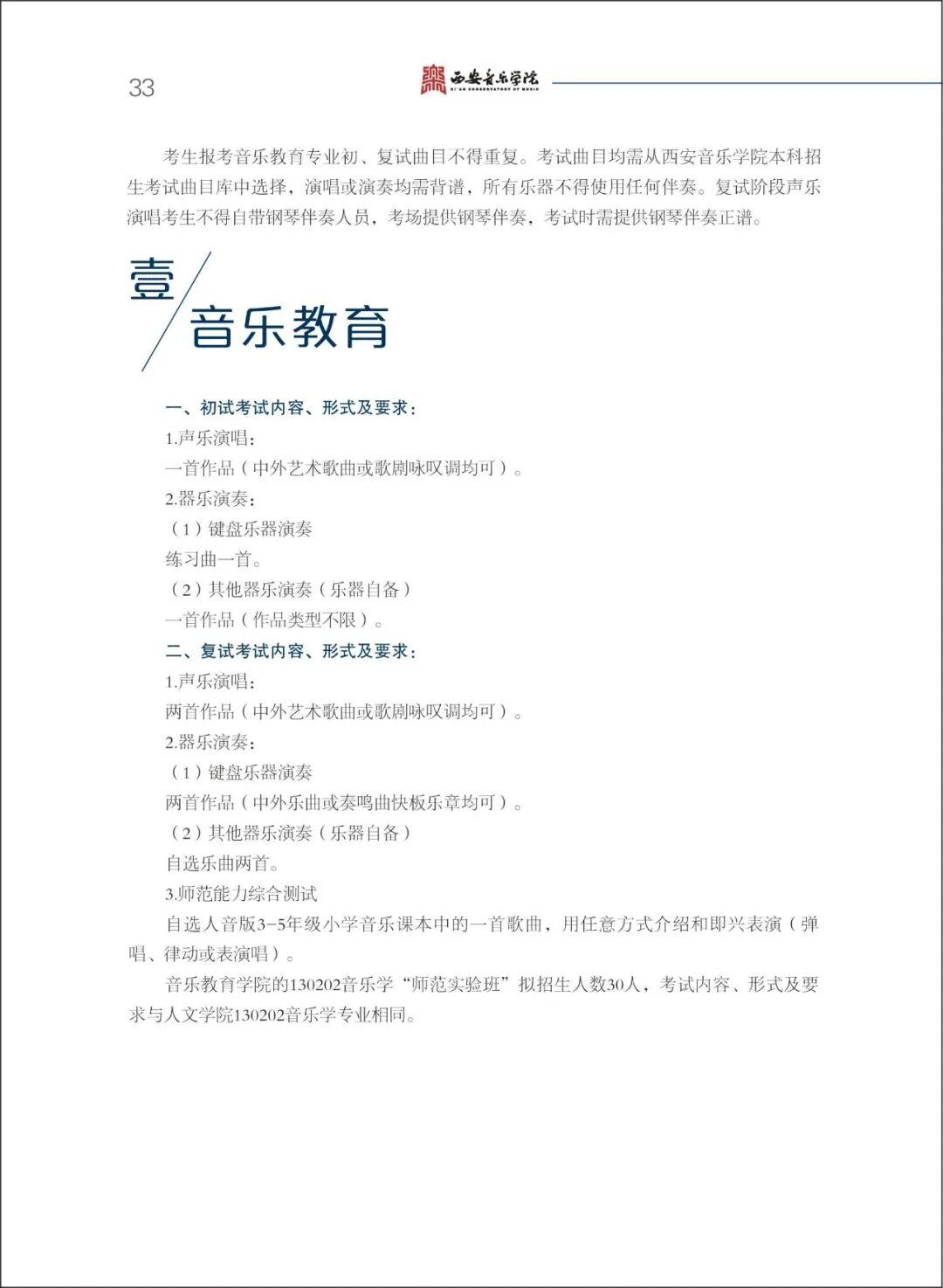
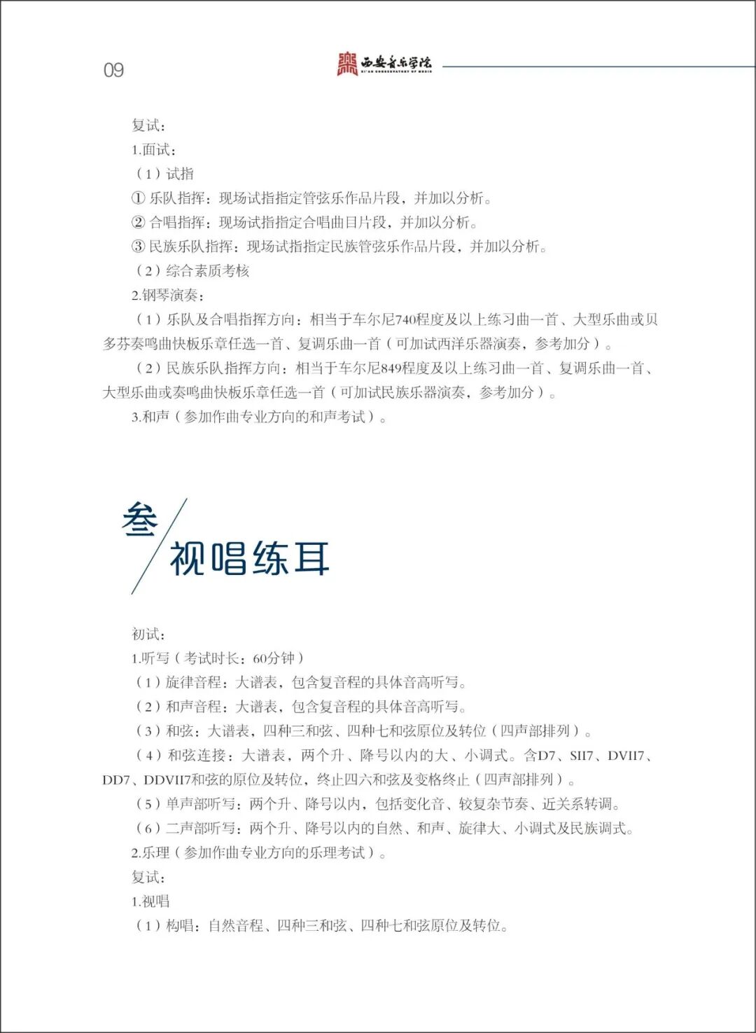
西安音乐学院2026年本科招生简章
院校资讯
2026-01-05
扫描二维码下载招生简章