全国免费服务热线:4008880273
帮助反馈
全国艺术类志愿填报系统
网页端
首页
选大学
查专业
看政策
模拟填报
智能填报
艺考小工具
首页
资讯详情
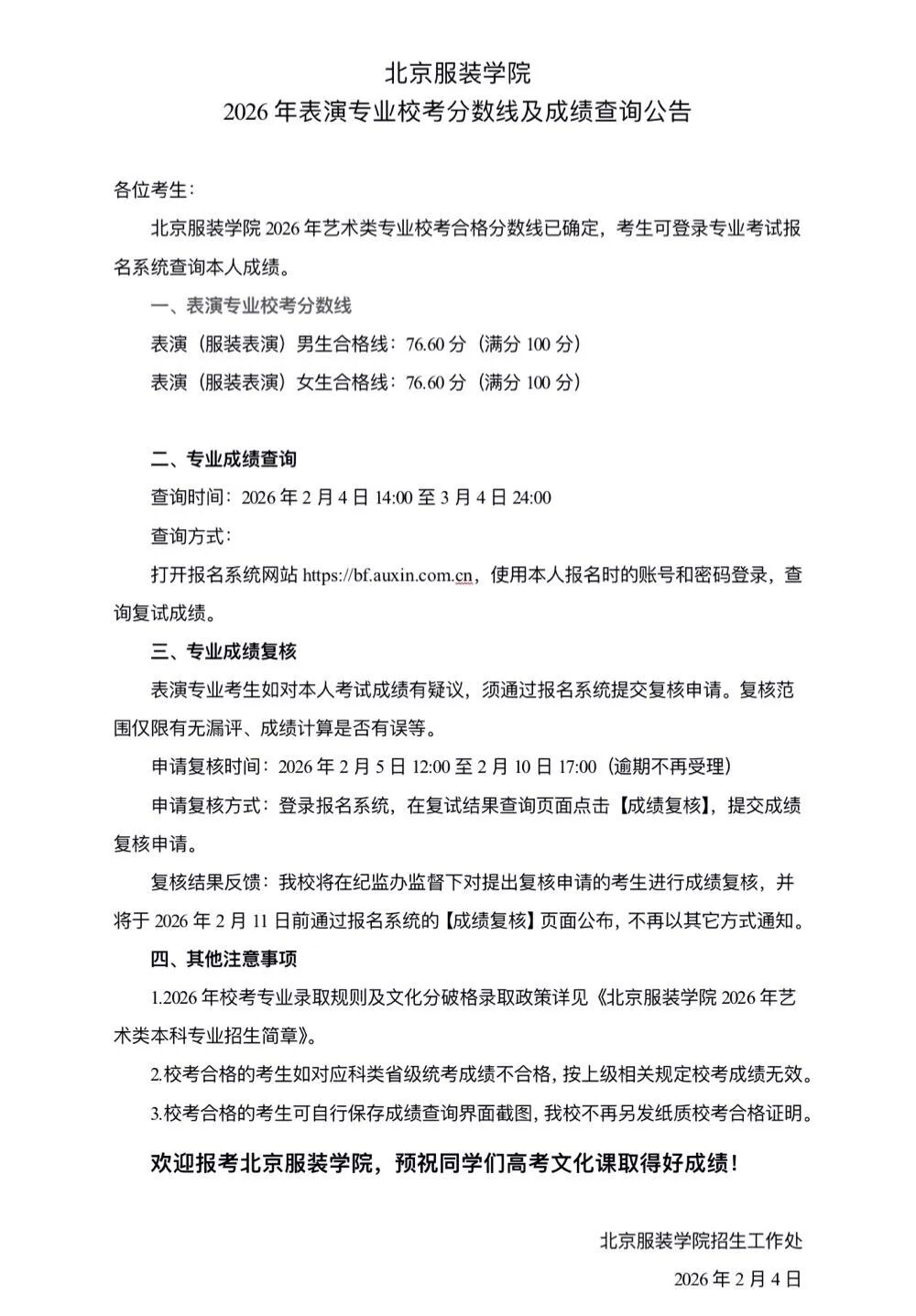
北京服装学院2026年表演专业校考分数线及成绩查询公告
院校资讯
2026-02-04